Project Overview
This is an exercise project to maintain mine design muscles. I only spent couple of days on it due to time constrains.
Imagine that Emma is planning to introduce a new feature called "Saving Goals." This feature will enable users to set and track financial goals, such as saving for a holiday, paying off a loan, or building an emergency fund.
Your challenge is to design a user interface for the "Saving Goals" feature for a generic finance app. Please be as creative as you want! You don’t need to use the Emma Design system.
The interface should allow users to:
Create a new saving goal.
Set a target amount and date for the goal.
Monitor progress towards the goal over time.
Research
In order to understand the product I’ve created an account to explore the brand, understand the stylistic approach and how the app operates.
I wanted to challenge myself so I avoided exploring their already exciting goals features to see the it might tike me.
In addition I have explored the competition and other designer work on various work sharing platforms to get inspiration.
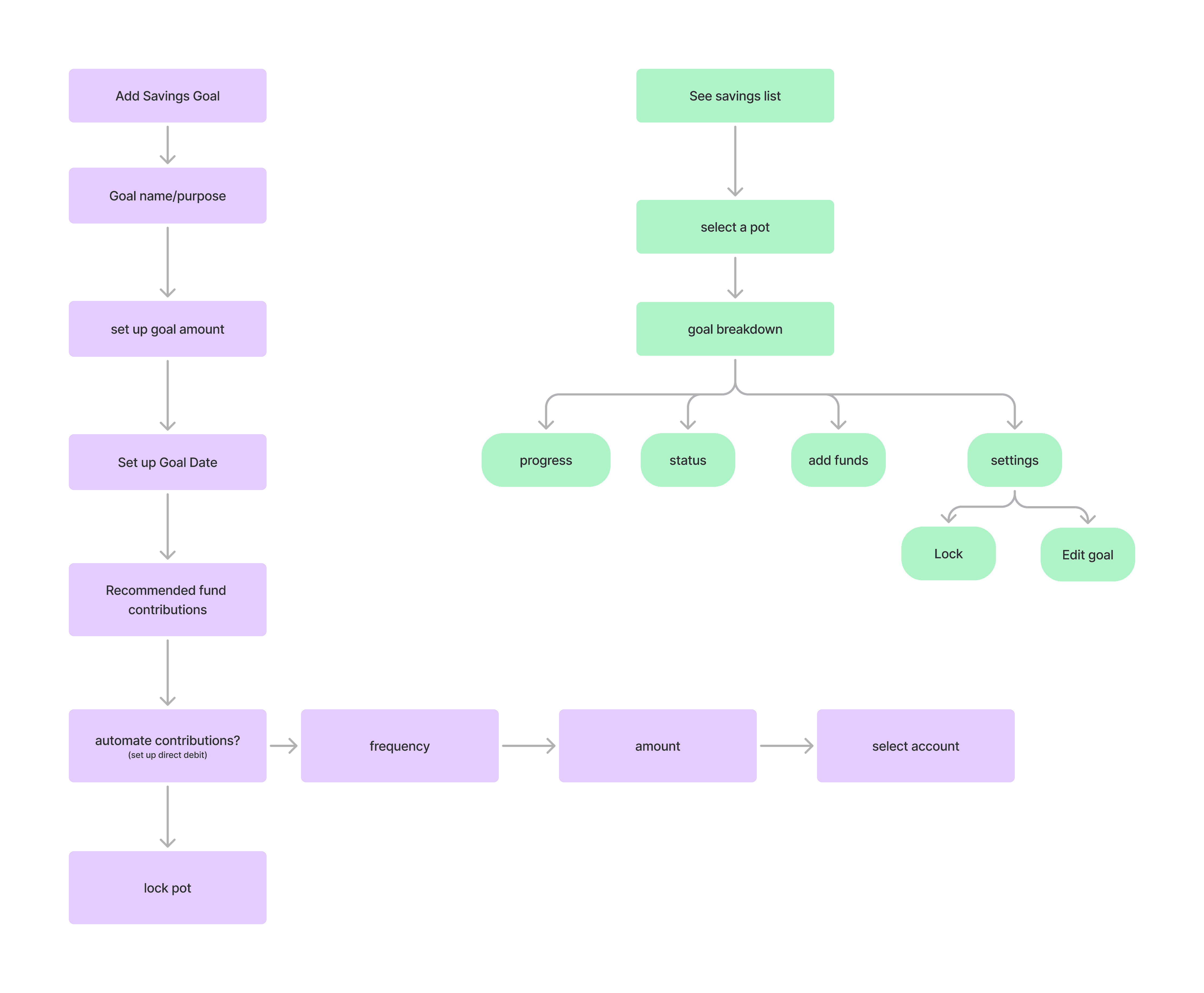
Flows
There were two main flows I wanted to look into: creating the goals and managing them.

Wireframes
Wireframes mainly follow the generic flows I’ve already established and exploring some functionalities that could push the envelope a little further.
Design
This design journey started from already existing ‘create pot’ page with minimal change. Further designs are trying to follow the design style but is not referring to any existing app features.
Basic set up
Original design has goals as a switch toggle. I’ve explored a button function instead highlight an action.
I’ve introduced a custom app numbers keyboard to match customised date picker instead of using native phone keyboard.


Automation
To remedy users who struggle to save up or reach their goals I’ve proposed an automation feature.
This is a direct debit set up imbedded in pot set up that allows you to customise how much the user wants to contribute and in what frequency without having to think of it.
Along side generated recommendations options, custom section allows to adhere to the personal circumstances a bit more. Instead of even more buttons and input fields I’ve explored a slider feature that could speed up the process.
The slider responds to an amount out of goal total that user would like to contribute regularly and automatically calculates how often they would have to contribute such amount. Each amount can still be manually entered.
Emma app already has a number of personalised notification option available to keep user on track of their finance. In addition I’ve introduced an option to turn on targeted reminders for individual pots.
To further enhance pot maintenance an option to lock the pot is proposed to make it little harder for user to withdraw the money from the pot thus preventing user from compromising their goal.
All Pots
Pots with goals appear different in the list. These pots show the progress indicators in a form of percentage of total goal set and a visual bar indicator.
Additional indicators can be seen where applies such as:
lock: pot is locked and funds can’t be withdrawn
‘falling behind’: based on goal due date and amount set a rough estimate can be calculated to notify the user if they are on track to hit their goal in response to their contribution history
next contribution dat: when automation is set up the next scheduled contribution date is visible to user is aware and can get ready for it.

For quick access to add funds to a pod, swipe to the side to reveal this option from the pot list page.

Management
First thing user sees on the this page is a goal setting and progress. This is a bigger and bolder part of the page so user has a quick overview immediately.
Payment history is similar to any standard banking app to keep it user friendly and avoid confusion.
If applicable, first item on payments list is upcoming automated contribution.
Squick swipe of the scheduled payment reveals options to delay the payment or skip one of them.
Pot settings allow user to edit majority of the set up options that align with initial set up.
In addition to amending set up settings, user can also cancel or pause automation.
Closing pot requires more exploration to include the options for saved money movement.
















